跳到主要內容區
您的瀏覽器不支援JavaScript功能,若網頁功能無法正常使用時,請開啟瀏覽器JavaScript狀態
南投縣魚池鄉新城國民小學
Menu
行事曆
學校簡介
校園一覽
學校願景
學校現況
行政處室
校長室
教務處
總務處
幼兒園
健康中心
公務網站
教學&評鑑網站
教學網站
評鑑網站
課程計畫
教學正常化自評鑑專區
公開授課
特教課程
114學年度特教課程
首頁
113學年度公開授課實施成果摘要
字體大小調整
小
中
大
您的瀏覽器不支援JavaScript功能,若網頁功能無法正常使用時,請開啟瀏覽器JavaScript狀態
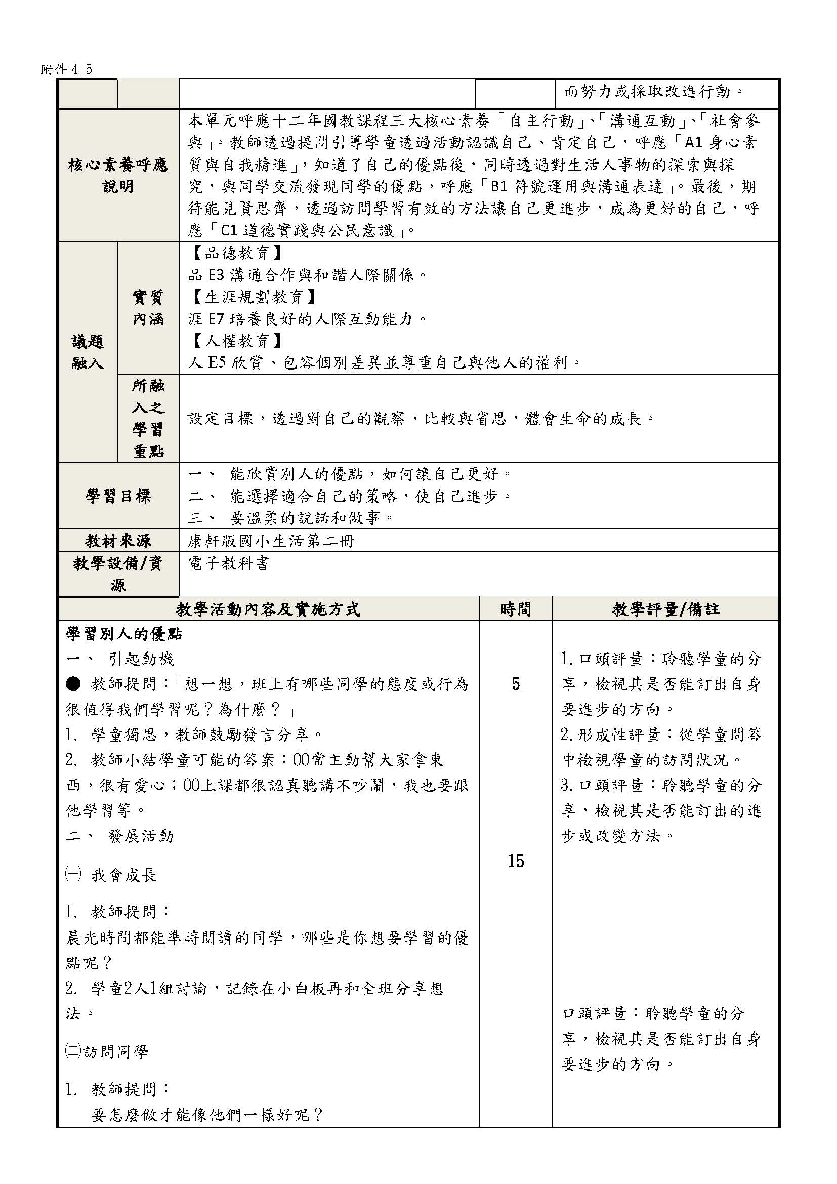
113學年度公開授課實施成果摘要
113學年度公開授課實施成果摘要.pdf
瀏覽數:
友善列印
分享
登入成功
Close (Esc)
Share
Toggle fullscreen
Zoom in/out
Previous (arrow left)
Next (arrow right)